Zelle

Clodronate Liposomes | Lesson 6: C57BL/6 Mice

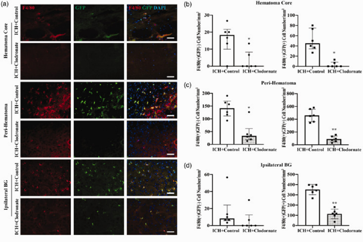
Clodronate Liposomes | Lesson 5: Brain

Clodronate Liposomes | Lesson 4: Intestine

Deciphering the Hematopoietic Stem Cells Niche: The "Dual Regulatory Role" of Cytokines in Hematopoietic Stem Cells Differentiation

Troubleshooting Cell Culture Contamination: A Practical Solution Guide

Cytokines: The Code to Unlock the Fate of Neural Stem Cells

From adherent growth to functional regulation: insights into the central role of cytokines in mesenchymal stem cell culture

From “suspension” to “adhesion”: complete operational guidelines for THP-1 Macrophage induction

One-Step Cell Identity Assurance: Species Authentication Made Simple

New Arrival: ATP Vitality Detection Kit with More Stable Signal

Th17 cell "deforming" guidelines: interesting tips for differentiation experiments that novices can also understand
